Admin
Logo

ระบบรับสมัครนักเรียน

ปีการศึกษา 2569

สรุปจำนวนผู้สมัครทั้งหมด

ข้อมูลอัพเดทเรียลไทม์
ห้องเรียนพิเศษ
ม.1 MEP
28
คน
ห้องเรียนพิเศษ
ม.1 AP
59
คน
ห้องเรียนพิเศษ
ม.4 GIFTED
40
คน
ห้องเรียนปกติ
ชั้น ม.1
359
คน
ในเขต: 173 นอกเขต: 186
ห้องเรียนปกติ
ชั้น ม.4
87
คน
ม.3 เดิม: 272
รวม: 359

รายละเอียดการรับสมัคร

เปิดรับสมัคร ห้องเรียนปกติ
- ระหว่างวันที่ 19-23 มี.ค. 2569
ประกาศรายชื่อ ม.1 และ ม.4 (ห้องเรียนปกติ)
- 26 มี.ค. 2569
สอบคัดเลือก
- ม.1 (ปกติ) 28 มี.ค. 2569
- ม.4 (ปกติ) 29 มี.ค. 2569
รายงานตัว ออนไลน์
- ม.1 (ปกติ) 1 เม.ย. 2569 เวลา 08.30-16.30 น.
- ม.4 (ปกติ) 2 เม.ย. 2569 เวลา 08.30-16.30 น.
มอบตัว
- ม.1 (ปกติ) 4 เม.ย. 2569
- ม.4 (ปกติ) 5 เม.ย. 2569
เอกสารการรับมอบตัว
ประกาศการรับมอบตัว
ค่าบำรุงการศึกษา
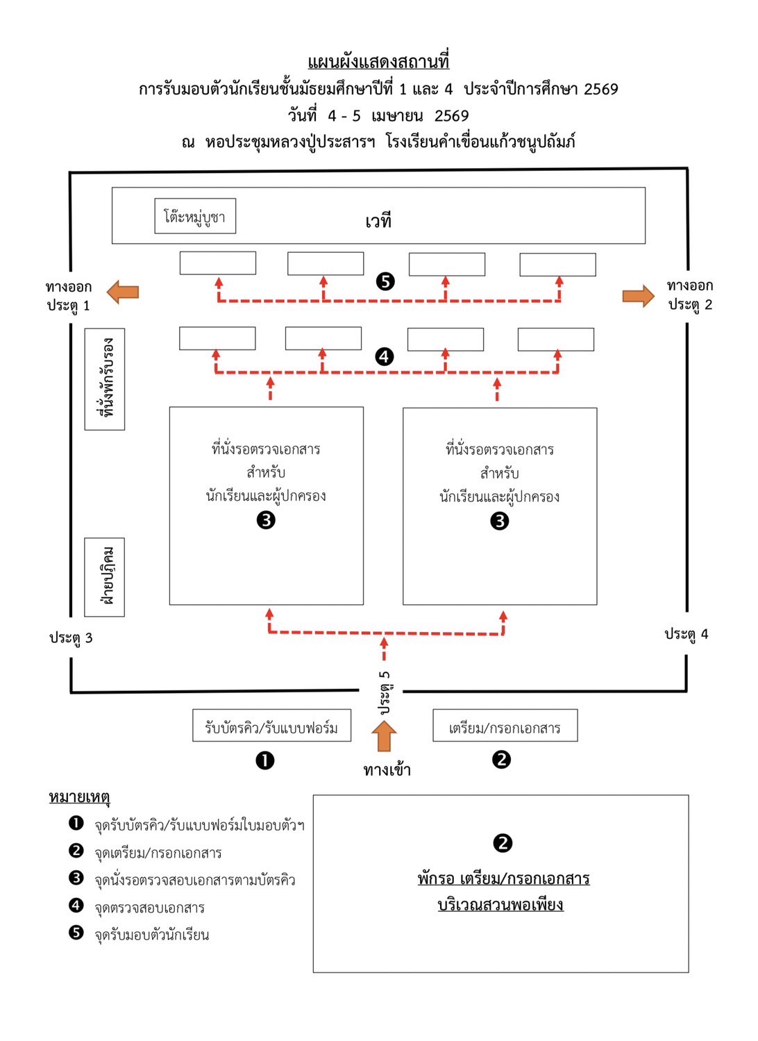
แผนผังการรับมอบตัว

รายชื่อผู้สมัคร

ม.1 ห้อง MEP
ดูผู้สมัคร
28 คน
ม.1 ห้อง AP
ดูผู้สมัคร
59 คน
ม.4 Gifted
ดูผู้สมัคร
40 คน
ม.1 ห้องเรียนปกติ
ดูผู้สมัคร
ใน: 173 คน นอก: 186 คน
ม.4 ห้องเรียนปกติ
ดูผู้สมัคร
สมัคร ม.4: 87 คน
ม.3 เดิม
ดูผู้สมัคร
272 คน

รายชื่อผ่านคัดเลือก

ม.1 ห้อง MEP
ดูรายชื่อ
ผ่าน: 27 สำรอง: 0
ม.1 ห้อง AP
ดูรายชื่อ
ผ่าน: 30 สำรอง: 5
ม.4 Gifted
ดูรายชื่อ
ผ่าน: 30 สำรอง: 5
ม.1 ห้องเรียนปกติ
ดูรายชื่อ
ผ่าน: 351 สำรอง: 0
ม.4 ห้องเรียนปกติ
ดูรายชื่อ
ผ่าน: 308 สำรอง: 0

รายงานตัวเข้าศึกษาต่อ

ม.1 ห้อง MEP
ปิดระบบแล้ว
รายงานตัวแล้ว: 27 | รอยืนยัน: 0
ม.1 ห้อง AP
ปิดระบบแล้ว
รายงานตัวแล้ว: 30 | รอยืนยัน: 0
ม.4 Gifted
ปิดระบบแล้ว
รายงานตัวแล้ว: 30 | รอยืนยัน: 0
ม.1 ห้องเรียนปกติ
ปิดระบบแล้ว
รายงานตัวแล้ว: 346 | รอยืนยัน: 5
ม.4 ห้องเรียนปกติ
ปิดระบบแล้ว
รายงานตัวแล้ว: 299 | รอยืนยัน: 9
วิดีโอแนะนำรายงานตัว
คลิกเพื่อรับชมวิดีโอขั้นตอนการรายงานตัว
โปสเตอร์แนะนำรายงานตัว
คลิกเพื่อดูรูปภาพแบบเป็นขั้นตอน

รายวัน (ห้องเรียนปกติ ม.1)

วันที่ ในเขต นอกเขต รวม ม.1 รายวัน
19 มี.ค. 69 5 47 52
20 มี.ค. 69 14 52 66
21 มี.ค. 69 117 70 187
22 มี.ค. 69 28 13 41
23 มี.ค. 69 9 4 13
รวมทั้งหมด 173 186 359

รายวัน (ห้องเรียนปกติ ม.4)

วันที่ ม.3 เดิม ม.4 (ปกติ) รวม ม.4 (ปกติ)
ม.3 เดิม 272 - 272
19 มี.ค. 69 - 41 41
20 มี.ค. 69 - 8 8
21 มี.ค. 69 - 23 23
22 มี.ค. 69 - 9 9
23 มี.ค. 69 - 6 6
รวมทั้งหมด 272 87 359

รายวัน (ห้องเรียนพิเศษ)

วันที่ ระดับชั้น รวมรายวัน
ม.1 MEP ม.1 AP ม.4 Gifted
9 ก.พ. 69 15 28 13 56
10 ก.พ. 69 5 12 8 25
11 ก.พ. 69 4 10 8 22
12 ก.พ. 69 2 5 8 15
13 ก.พ. 69 2 4 3 9
รวมทั้งหมด 28 59 40 127
อัปเดตข้อมูลล่าสุด: 31/05/2026 17:55:15

พบปัญหาการใช้งาน / ติดต่อสอบถาม

ติดต่อผู้ดูแลระบบ (LINE Official)
จำนวนผู้เข้าชมทั้งหมด
10,679 ครั้ง
กำลังออนไลน์
1 คน